新華社北京3月17日電
關于2016年國民經濟和社會發展計劃執行情況與2017年國民經濟和社會發展計劃草案的報告
——2017年3月5日在第十二屆全國人民代表大會第五次會議上
國家發展和改革委員會
各位代表:
受國務院委托,現將2016年國民經濟和社會發展計劃執行情況與2017年國民經濟和社會發展計劃草案提請十二屆全國人大五次會議審議,并請全國政協各位委員提出意見。
一、2016年國民經濟和社會發展計劃執行情況
去年以來,國內外環境復雜嚴峻,世界經濟艱難復蘇,國內經濟下行壓力依然較大。在以習近平同志為核心的黨中央堅強領導下,各地區各部門堅持穩中求進工作總基調,堅持新發展理念,認真執行十二屆全國人大四次會議審議批準的2016年國民經濟和社會發展計劃,落實全國人大財政經濟委員會的審查意見,以推進供給側結構性改革為主線,適度擴大總需求,堅定推進改革,妥善應對風險挑戰,引導形成良好社會預期,扎實做好各項工作,經濟社會保持平穩健康發展,“十三五”實現良好開局,計劃執行情況總體是好的。
(一)創新和加強宏觀調控,經濟運行保持在合理區間。在區間調控基礎上,加強定向調控、相機調控,積極的財政政策力度加大,穩健的貨幣政策靈活適度,確保經濟平穩運行。國內生產總值達到74.41萬億元,增長6.7%,符合預期。

圖表1:2016年各季度國內生產總值和經濟增長率 新華社發
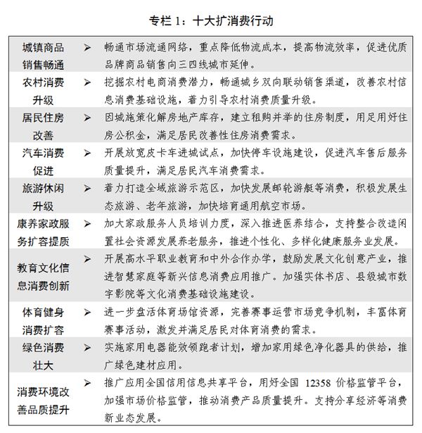
一是消費基礎作用進一步增強。促進消費帶動轉型升級的行動方案出臺,“十大擴消費行動”全面推進。促進綠色消費、實體零售創新轉型、交通物流融合發展的政策出臺實施。進一步擴大旅游文化體育健康養老教育培訓等領域消費的意見發布實施,服務消費蓬勃興起,汽車等實物消費擴大升級。激發重點群體活力帶動城鄉居民增收的實施意見出臺,居民消費能力持續提升。社會消費品零售總額增長10.4%。消費在經濟增長中發揮主要拉動作用,貢獻率達到64.6%,消費和投資的比例關系進一步改善。

專欄1:十大擴消費行動 新華社發
二是投資保持穩定增長。圍繞補短板、調結構、增供給,努力擴大合理有效投資。中央預算內投資結構繼續優化,政府投資項目儲備庫和三年滾動投資計劃初步形成,重大工程建設加快推進。著力調動民間投資積極性,制定促進民間投資“26條”政策,加大政府和社會資本合作(PPP)模式推廣力度。全社會固定資產投資增長7.9%,民間投資占固定資產投資(不含農戶)比重為61.2%。

專欄2:促進民間投資健康發展 新華社發
三是就業形勢總體較好。基層就業社保服務設施和公共實訓基地建設加快推進,高校畢業生和化解過剩產能職工就業服務工作力度加大,支持農民工等人員返鄉創業試點持續推進。全年城鎮新增就業1314萬人,年末城鎮登記失業率4.02%。

圖表2:城鎮新增就業 新華社發
四是價格總水平基本穩定。大宗商品價格調控進一步強化,生豬價格調控有效開展,汛期、重點節假日蔬菜等重要商品價格監測預警和調控監管加強。價格監管和反壟斷執法強力推進,先后查處了數起反壟斷案件。全年居民消費價格上漲2.0%。
五是各類風險挑戰得到妥善應對。加強對外投資活動真實性審查,引導對外投資健康有序發展。按照市場化、法治化原則防范化解債券違約風險。因城因地施策,分類調控房地產市場。防范應對部分地區特別是長江流域發生的嚴重洪澇等災害,及時有力開展搶險救災,最大限度降低了災害損失,恢復重建有序進行。
(二)扎實推進供給側結構性改革,“三去一降一補”五大重點任務初見成效。加強政策引導和支持,建立工作推進機制,去產能、去庫存、去杠桿、降成本、補短板取得初步成效。
一是去產能年度任務提前超額完成。《國務院關于鋼鐵行業化解過剩產能實現脫困發展的意見》(國發〔2016〕6號)和《國務院關于煤炭行業化解過剩產能實現脫困發展的意見》(國發〔2016〕7號)印發實施。組織開展了淘汰落后、違法違規建設項目清理、聯合執法三個專項行動,嚴格控制新增產能,加快淘汰落后產能,有序引導過剩產能退出。積極做好職工安置和債務處置,推進企業兼并重組、轉型升級和布局優化。及時妥善應對供需調整、價格波動影響。2016年退出鋼鐵和煤炭產能分別超過6500萬噸和2.9億噸,超額完成年度目標任務。鋼鐵、煤炭企業效益轉好,拖欠減少,現金流緊張、安全投入欠賬、工資欠發緩發等問題得到一定緩解,行業運行狀況和市場預期有所改善。
二是去庫存加快推進。推動農業轉移人口落戶城鎮,滿足新市民住房需求,年末商品住宅待售面積比上年末減少4991萬平方米。棚戶區住房改造貨幣化安置比例進一步提高,全年貨幣化安置294萬戶,占全年棚改開工量的48.5%,比2015年提高18.6個百分點。
三是去杠桿成效初步顯現。《國務院關于積極穩妥降低企業杠桿率的意見》(國發〔2016〕54號)印發實施。采取兼并重組、市場化法治化債轉股、發展股權融資等綜合性措施,積極穩妥降低企業杠桿率。啟動市場化銀行債權轉股權,截至2016年底,多家商業銀行通過實施機構共選擇了資產負債率偏高但具有發展前景的行業龍頭企業20家,自主協商達成債轉股框架協議,協議金額超過2500億元。2016年末,全國規模以上工業企業資產負債率55.8%,同比下降0.4個百分點。
四是降成本取得明顯成效。《國務院關于印發降低實體經濟企業成本工作方案的通知》(國發〔2016〕48號)印發實施。持續推進簡政放權放管結合優化服務改革,降低制度性交易成本。全面推開營改增試點,階段性降低“五險一金”繳費比例。實施煤電價格聯動,推進輸配電價改革,擴大電力直接交易規模,完善基本電價執行方式,降低企業用能成本。清理規范進出口環節、金融等領域涉企收費,推進鐵路貨運體制改革,開展物流業降本增效專項行動,印發實施推進物流大通道建設行動計劃。2016年,規模以上工業企業每百元主營業務收入中的成本同比降低0.1元,利潤率同比提高0.19個百分點。
五是補短板力度加大。堅持既利當前又利長遠,既重硬設施又重軟能力,以市場化投融資方式帶動銀行貸款等資金投放,在脫貧攻堅、災后水利恢復重建、社會事業、創新能力、新產業等關鍵領域和薄弱環節,抓好補短板建設。全年完成1000萬以上農村貧困人口脫貧目標任務。

圖表3:降低實體經濟企業成本 新華社發
(三)改革開放取得新突破,經濟社會發展活力進一步釋放。一批具有標志性、關鍵性的重大改革方案出臺實施,重要領域和關鍵環節改革取得突破性進展,開放型經濟發展水平不斷提升。
一是簡政放權放管結合優化服務改革向縱深推進。在提前完成本屆政府減少行政審批事項三分之一目標的基礎上,去年又取消165項國務院部門及其指定地方實施的審批事項,清理規范192項審批中介服務事項、220項職業資格許可認定事項。第三次修訂政府核準的投資項目目錄。商事制度改革繼續深化。全面推行“雙隨機、一公開”,增強事中事后監管的有效性,推進“互聯網+政務服務”。市場準入負面清單制度改革試點開局良好。“放管服”四大平臺建成運行。

專欄3:“放管服”改革 新華社發

圖表4:四個平臺 新華社發
二是投融資體制改革步伐加快。深化投融資體制改革意見、企業投資項目核準和備案管理條例出臺,新一輪投融資體制改革全面展開。修訂發布中央預算內投資補助和貼息項目管理辦法,制定80個專項管理辦法。濟青、杭紹臺等鐵路吸引社會資本示范項目取得積極進展。
三是價格改革繼續深化。輸配電價改革試點實現所有省級電網全覆蓋。建立天然氣管道運輸定價新機制,占消費總量80%以上的非居民用氣門站價格主要由市場主導形成。石油天然氣交易市場加快發展。90%左右的城市已推廣居民階梯水電氣價。全面推進醫療服務價格改革。鐵路、民航旅客票價市場化程度明顯提高。農業水價綜合改革穩步推進。完善稻谷和小麥最低收購價政策,棉花、大豆目標價格改革試點深入推進。

專欄4:重點領域價格改革 新華社發

專欄5:國有企業改革 新華社發
四是國有企業和重點行業改革穩步開展。國企改革“1+N”文件體系基本形成,加快剝離辦社會職能和解決歷史遺留問題工作方案等配套文件出臺,深化國企改革九項重點任務、十項改革試點扎實推進。第一批混合所有制改革試點進入實施階段。第一批國有資本投資公司試點取得階段性進展。31個省(區、市)電改方案獲批復,公布了首批105個增量配電業務改革試點項目。各省(區、市)國有林場改革實施方案和內蒙古、吉林、黑龍江重點國有林區改革實施方案均已制定完成,浙江、湖南、江西等6省國有林場改革試點順利完成。鹽業體制改革方案出臺,全面放開食鹽出廠、批發和零售價格。改革玉米收儲制度,將東北地區玉米臨時收儲政策調整為市場化收購加補貼新機制。政策性糧食和儲備棉庫存消化進展順利。
五是公平競爭市場環境加快形成。印發完善產權保護制度依法保護產權的意見,依法平等保護各種所有制經濟權益。工業用地市場化配置改革試點穩步實施。在市場體系建設中建立公平競爭審查制度的意見出臺,從源頭上預防政府部門制定出臺限制競爭的政策措施。社會信用體系建設取得新進展,出臺政務、個人、電子商務領域誠信建設指導意見,50多個部門在12個領域開展失信聯合懲戒、3個領域開展守信聯合激勵。打擊侵權假冒合力增強,查辦違法犯罪案件17萬余件。國內貿易流通體制改革發展綜合試點穩步推進。
六是財稅金融改革有序推進。《國務院關于推進中央與地方財政事權和支出責任劃分改革的指導意見》(國發〔2016〕49號)出臺實施。全面推開營改增試點,將建筑業、房地產業、金融業、生活服務業納入營改增范圍,并將所有企業新增不動產所含增值稅納入抵扣范圍。全面實施資源稅從價計征改革,開展水資源稅改革試點。深化國有商業銀行和開發性、政策性金融機構改革。存款保險制度平穩運行。上海自貿試驗區部分金融開放創新舉措推廣至廣東、天津、福建自貿試驗區。“深港通”開啟。
七是社會領域改革加快推進。中央和國家機關公務用車制度改革全面完成,地方黨政機關公車改革深入推進。行業協會商會與行政機關脫鉤改革第二批試點啟動實施。加快不動產統一登記制度落地,全國100%的地(市、州)、98%的縣(市、區)實現“發新停舊”。國家科技計劃管理改革繼續深化,以增加知識價值為導向的分配政策出臺,科技成果轉化力度加大。教育領域綜合改革向縱深推進。分級診療制度建設持續推進,城鄉居民基本醫療保險制度整合取得實質性進展,個人衛生支出占衛生總費用的比重下降到28.9%。《國務院辦公廳關于全面放開養老服務市場提升養老服務質量的若干意見》(國辦發〔2016〕91號)印發實施。穩步推進機關事業單位養老保險制度改革。加快構建中國特色哲學社會科學,實施哲學社會科學創新工程。足球改革加快推進。

專欄6:社會領域改革 新華社發
八是以“一帶一路”建設為統領推動開放型經濟水平不斷提升。“一帶一路”建設進展快速。“六廊六路多國多港”主骨架建設穩步推進,戰略對接、規劃對接成效顯著,中歐班列實現了統一品牌,累計開行近3000列。一批國際產能合作標志性工程落地,亞的斯亞貝巴-吉布提鐵路正式通車,從投融資、技術標準到運營管理維護,全部采用中國標準,標志著中國鐵路首次實現全產業鏈“走出去”。印尼雅萬高鐵、中老鐵路、中泰鐵路、馬來西亞南部鐵路、匈塞鐵路、瓜達爾港等重大項目有序推進。外商投資便利化程度進一步提高,非金融類實際使用外資保持穩定。對外投資管理體制機制更加完善,非金融類對外投資繼續增長。國際貿易“單一窗口”在沿海口岸全部啟用,通關一體化、檢驗檢疫一體化管理覆蓋全國。全年貨物貿易進出口總額下降0.9%,降幅比上年收窄6.1個百分點。服務貿易較快增長。人民幣正式加入國際貨幣基金組織特別提款權(SDR)貨幣籃子。特別是成功主辦二十國集團領導人杭州峰會,影響深遠。

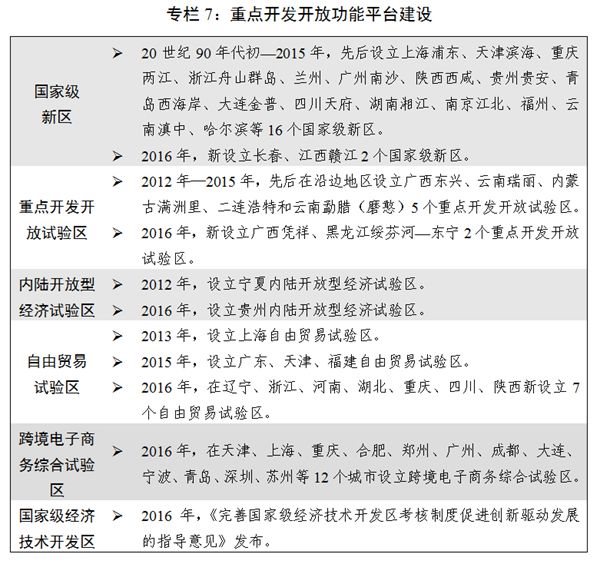
專欄7:重點開發開放功能平臺建設 新華社發
(四)深入實施創新驅動發展戰略,經濟發展新動能加快成長。《國家創新驅動發展戰略綱要》印發實施,取得一批重大科技成果,高技術產業、裝備制造業、戰略性新興產業較快增長,創新對發展的支撐作用增強。
一是創新能力持續提升。由點及面、有序布局重大科技創新平臺建設,深入推進8個區域全面創新改革試驗。北京、上海建設科技創新中心邁出新步伐。河北·京南、浙江、寧波3個國家科技成果轉移轉化示范區啟動建設。首個國家高速列車技術創新中心建成。完全自主知識產權中國標準高速列車正式投入運營。建成世界最大單口徑射電望遠鏡(FAST)等一批重大科技基礎設施,在量子通信、航空航天等方面取得一批重大科技成果。國家科技重大專項深入實施,科技創新2030-重大項目遴選確定。大力推動企業技術創新,落實好研發費用加計扣除、股權激勵和技術入股所得稅優惠、完善高新技術企業認定辦法等政策。

專欄8:創新平臺建設 新華社發
二是大眾創業萬眾創新廣泛開展。28個國家雙創示范基地建設全面推進。雙創政策信息服務平臺開通,雙創白皮書發布。國家新興產業創業投資引導基金、科技成果轉化引導基金子基金和國家中小企業發展基金實體基金設立運行,投貸聯動試點啟動,創業擔保貸款創新發展。第二屆全國雙創活動周及“創響中國”巡回接力活動成功舉辦。大型央企建設雙創實體平臺128個,印發實施進一步完善中央財政科研項目資金管理等政策的若干意見,科研院所和高校鼓勵創新創業機制逐步完善,各類孵化器、專業化眾創空間日趨成熟。全年平均每天新登記企業1.51萬戶。
三是新技術新產業新業態新模式蓬勃發展。工業機器人、集成電路、衛星應用、通用航空、生物等新產業快速發展。戰略性新興產業實現平穩增長,2016年,27個重點監測戰略性新興產業行業規模以上企業實現收入和利潤分別增長11.32%和13.96%。“互聯網+”行動和國家大數據戰略深入推進,人工智能、虛擬現實、基因工程等新技術加速興起,平臺經濟、分享經濟、協同經濟等新模式廣泛滲透,線上線下融合、跨境電商、社交電商、智慧家庭、智能交通等新業態不斷涌現。全年網上零售交易額近5.2萬億元,同比增長26.2%;其中,實物商品網上零售額占社會消費品零售總額的12.6%。
四是傳統產業轉型升級步伐加快。加快落實《中國制造2025》,組織實施增強制造業核心競爭力三年行動計劃和制造業升級改造重大工程包,8個產業化實施方案順利推進。鐵路關鍵裝備研發試驗取得重大突破,226個智能制造綜合標準化試驗驗證和新模式應用項目有序開展,國家機器人檢測與評定中心建設進展順利。先進制造產業投資基金設立。
五是服務業創新發展穩步推進。落實加快發展生產性服務業、生活性服務業的兩個指導意見,服務業領域放寬市場準入實施規劃出臺,新一輪服務業綜合改革試點啟動。安排服務業發展引導資金,支持163個公共服務平臺建設。第三產業增速繼續超過第二產業,增加值占國內生產總值的比重提高到51.6%。
六是基礎設施網絡進一步完善。加快推進現代綜合交通運輸體系建設,交通基礎設施網絡總里程突破500萬公里。交通提質增效、扶貧脫貧、重大基礎設施建設“一二三百”工程出臺實施,推進多式聯運發展,促進通用航空業發展,推動交通物流融合發展。能源生產和消費革命戰略出臺,能源供應能力不斷增強,非化石能源消費比重預計上升到13.3%,煤炭消費比重下降到62.0%。全國地級市基本建成光網城市,新一代信息基礎設施更加完善,建成全球最大的4G網絡。

專欄9:重大基礎設施建設 新華社發
(五)著力提升農業可持續發展能力,農業現代化建設取得新進展。農業農村發展繼續保持穩中有進的良好態勢,糧食總產量達到6.16億噸,為經濟社會發展大局提供了有力支撐。
一是農業生產能力繼續提高。落實《全國新增1000億斤糧食生產能力規劃》,高標準農田建設加快推進,全面完成永久基本農田劃定,國家糧食安全和重要農產品供給保障能力進一步增強。新建糧食倉容195億斤。農業生產穩中調優,籽粒玉米種植面積調減2039萬畝,糧改飼、糧改豆試點范圍擴大,畜產品和水產品綜合生產能力繼續增強。農業綠色發展穩健起步,農業環境突出問題治理專項啟動實施,農業可持續發展試驗示范區啟動創建,“一控兩減三基本”行動取得階段性成效,對農業面源污染、東北黑土地、農牧交錯帶已墾草原綜合治理試點的支持力度加大。
二是農業農村基礎設施不斷完善。中小河流治理、小型病險水庫除險加固、灌排骨干工程建設與配套改造和小型農田水利建設等進展順利,新增高效節水灌溉面積2000萬畝以上,農村飲水安全鞏固提升工程啟動實施。新一輪農村電網改造升級工程,包括小城鎮中心村農網改造升級和平原地區農村機井通電等重點工程全面實施。農村交通基礎設施服務水平不斷提升,新改建農村公路29萬公里。“寬帶鄉村”工程繼續實施,電信普遍服務試點全面部署,農村信息基礎設施進一步改善。
三是農村一二三產業融合發展進展順利。農村產業融合發展“百縣千鄉萬村”試點示范工程啟動,137個試點示范縣在優化發展布局、推進產城融合發展、構建現代農業產業體系、創新投融資機制等方面進行了積極探索。農村產業融合發展孵化園區加快建設,多元融合主體發展較快,打造了一批農業產業化龍頭企業,農村新產業新業態蓬勃發展。
四是農村改革穩步推進。農村土地所有權、承包權、經營權分置辦法出臺實施,土地承包經營權確權登記頒證面積超過8億畝。房地一體的農村宅基地、集體建設用地確權登記加快推進。農村集體產權制度改革意見出臺,農村集體資產股份權能改革試點和土地承包權有償退出試點積極開展。農村承包土地經營權和農民住房財產權抵押貸款試點穩妥有序推進。土地經營權流轉和抵押規模不斷擴大。各類新型經營主體發展壯大,數量超過270萬家。
(六)深入實施三大戰略和新型城鎮化,城鄉區域發展格局正在重塑優化。發揮三大戰略、“四大板塊”的疊加效應,促進城鄉區域協調協同發展,提升新型城鎮化質量和水平,新增長點增長極增長帶加快發展壯大。
一是三大戰略扎實有序推進。各省(區、市)主動融入絲綢之路經濟帶和21世紀海上絲綢之路建設,新疆、福建“一帶一路”核心區建設成效初顯。京津冀協同發展有序推進,北京城市副中心加快規劃建設,一批疏解示范項目穩步實施,交通、生態、產業三個重點領域協同推進,一批重大改革舉措落地。長江經濟帶發展規劃綱要印發實施,堅持共抓大保護、不搞大開發,綠色生態廊道建設加快推進,覆蓋上中下游地區的省際協商合作機制全面建立。

圖表5:“一帶一路”建設 新華社發

圖表6:京津冀協同發展 新華社發

圖表7:長江經濟帶發展 新華社發
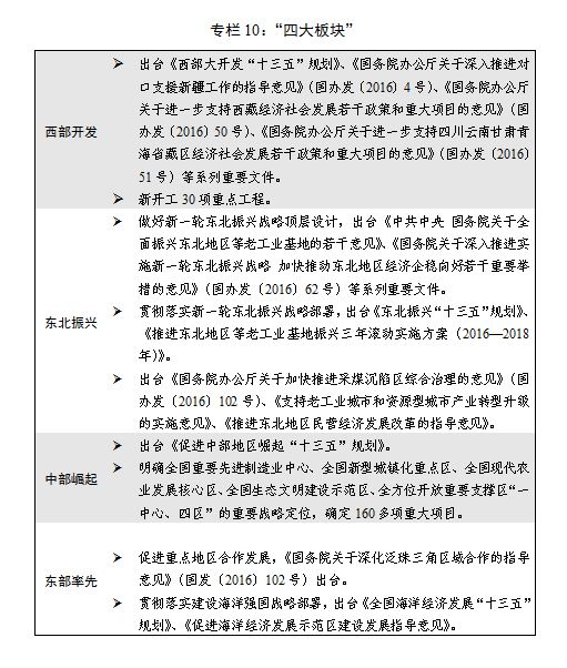
二是區域發展總體戰略和差別化區域政策深入實施。加快新一輪西部大開發,一批重大標志性工程開工建設,中西部地區經濟繼續保持較快增長。出臺實施新一輪東北振興戰略和若干重大政策舉措,國企改革、投資營商環境改善等重點領域改革取得新進展。明確中部地區“一中心、四區”重要戰略定位,長江中游城市群重要增長極作用強化。東部地區轉型升級、開放創新、陸海統籌優勢持續發揮,區域發展新動能新亮點不斷涌現。出臺促進區域協調發展的指導意見,差別化區域政策體系持續完善。國家綜合配套改革試驗區、國家級新區及各類開發區、承接產業轉移示范區、產城融合示范區、臨空經濟示范區等重要功能平臺建設有序推進。加快革命老區、民族地區、邊疆地區和集中連片特困地區脫貧攻堅。完善支持政策措施,推進新疆、西藏、四省藏區經濟社會發展和長治久安。

專欄10:“四大板塊” 新華社發
三是新型城鎮化建設穩步推進。農業轉移人口市民化步伐加快,戶籍制度改革意見、居住證制度以及人地掛鉤、支持農業轉移人口市民化財政政策等關鍵性配套政策出臺,全年進城落戶人口達1600萬人,常住人口城鎮化率達到57.35%,戶籍人口城鎮化率達到41.2%。城市群規劃建設有序推進,支持武漢、鄭州建設國家中心城市。在全國開展新生中小城市和特色小(城)鎮培育,國家新型城鎮化綜合試點范圍擴大到2個省246個城市(鎮)。61個中小城市綜合改革試點取得積極成效。

專欄11:新型城鎮化建設 新華社發
(七)加強生態環境保護和能源資源節約,綠色發展初見成效。單位國內生產總值能耗和二氧化碳排放量分別下降5%和6.6%,超額完成全年目標,化學需氧量、氨氮、二氧化硫、氮氧化物排放量預計分別下降2.6%、2.9%、5.6%、4.0%,地級及以上城市空氣質量優良天數比例同比提高2.1個百分點,74個重點城市細顆粒物(PM2.5)年均濃度下降9.1%,地表水達到或好于Ⅲ類水體比例同比提高1.8個百分點、劣Ⅴ類水體比例同比下降1.1個百分點,萬元國內生產總值用水量下降5.6%。

圖表8:生態文明建設和綠色發展 新華社發
一是生態文明建設取得新進展。生態文明建設目標評價考核辦法印發實施。決定在福建省、江西省和貴州省開展國家生態文明試驗區建設,生態文明先行示范區建設持續深化。健全國家自然資源資產管理體制試點方案、省以下環保機構監測監察執法垂直管理制度改革試點指導意見、控制污染物排放許可制實施方案、劃定并嚴守生態保護紅線若干意見、培育環境治理和生態保護市場主體意見等一批改革方案印發實施。在吉林等7省(市)開展生態環境損害賠償制度改革試點。全面推行河長制意見出臺。生態保護補償機制不斷健全。新一輪退耕還林還草、重點防護林、石漠化綜合治理、京津風沙源治理、水土流失綜合治理等工程加快推進,濕地保護體系初步形成。開展中央環境保護督察。
二是主體功能區戰略深入實施。國家重點生態功能區范圍拓展到676個縣及87個重點國有林區林業局,產業準入負面清單制度出臺實施。省級海洋主體功能區規劃編制實施工作在11個沿海省份展開。三江源、東北虎豹、大熊貓、神農架、武夷山、錢江源等國家公園體制試點方案印發實施。資源環境承載能力監測預警機制初步建立,先行在京津冀地區試點。市縣“多規合一”試點深入推進,省級空間規劃試點方案印發實施。全國國土規劃綱要、全國土地利用總體規劃綱要調整方案印發實施。
三是節能減排持續推進。“十二五”省級人民政府節能目標責任評價考核結果公布,“十三五”能耗、水耗總量和強度“雙控”制度建立實施,在浙江、福建、河南、四川4省開展用能權有償使用和交易制度試點。循環經濟發展加快,生產者責任延伸制度方案印發實施,產業園區循環化改造繼續推進。印發《“十三五”節能環保產業發展規劃》,構建綠色金融體系指導意見出臺實施,發行各類綠色債券2296.6億元,節能環保產業不斷做大做強。
四是環境綜合治理力度加大。《京津冀地區大氣污染防治強化措施(2016-2017年)》發布實施,重點地區煤炭消費量進一步壓減,加快燃煤電廠超低排放改造,全國累計淘汰黃標車和老舊車404.6萬輛。制定實施2016-2017年長江經濟帶生態環境保護行動計劃,完成11省(市)126個地級及以上城市全部319個集中式飲用水水源保護區劃定,出臺《全國重要飲用水水源地名錄》,排查整治城市黑臭水體和非正規垃圾堆放點。深入開展農村生活垃圾治理專項行動,推進農村人居環境綜合整治。土壤污染防治行動計劃發布實施,出臺污染地塊土壤環境管理辦法,啟動14個土壤污染治理與修復試點項目和6個土壤污染綜合防治先行區建設,加強重金屬污染防控重點區域綜合治理。全國礦山地質環境恢復和綜合治理進一步加強。環境風險管控水平進一步提高,突發環境事件得到妥善處置。
五是應對氣候變化工作不斷強化。“十三五”控制溫室氣體排放工作方案印發實施。低碳省市、城(鎮)、園區、社區等試點示范有序開展。碳排放權交易市場建設積極推進。城市適應氣候變化行動方案發布實施。氣候變化南南合作加快推進,“十百千”項目啟動實施。首批簽署和較早批準《巴黎協定》,創新性推動實現中美元首出席批準文書交存儀式,為推動《巴黎協定》盡早生效作出歷史性貢獻。建設性參加聯合國氣候變化馬拉喀什會議并推動會議取得成功。
(八)加快發展社會事業和改善民生,人民生活水平持續提升。全力推進精準扶貧精準脫貧,加強社會政策托底,努力提高基本公共服務均等化水平。

專欄12:精準扶貧精準脫貧工程 新華社發
一是脫貧攻堅戰全面打響。《“十三五”脫貧攻堅規劃》發布實施,全國財政專項扶貧資金投入超過1000億元。印發實施“十三五”易地扶貧搬遷規劃,22個省(區、市)全面啟動易地扶貧搬遷項目,全年249萬人易地扶貧搬遷建設任務如期完成。金融扶貧、特色產業扶貧、教育扶貧、交通扶貧、水利扶貧、旅游扶貧、光伏扶貧、電商扶貧、以工代賑等深入推進。東西部扶貧協作不斷深化。推動集中連片特困地區“十三五”省級實施規劃落地,對川陜等革命老區、贛南等原中央蘇區振興發展與脫貧攻堅支持力度持續加大。支持四川涼山、云南怒江、甘肅臨夏等面臨特殊困難的少數民族自治州加快建設小康社會進程。
二是社會保障能力不斷加強。全國居民人均可支配收入實際增長6.3%,農村居民收入增幅連續7年高于城鎮居民。退休人員基本養老金水平提高6.5%左右。基本醫療保險參保人數超過13億,城鄉居民基本醫保補助標準由每人每年380元提高到420元。在全國范圍內建立了困難殘疾人生活補貼和重度殘疾人護理補貼制度。
三是公共服務供給持續改善。學前教育毛入園率、九年義務教育鞏固率、高中階段毛入學率分別達到77.4%、93.4%和87.5%。高等教育毛入學率達到42.7%,超過中高收入國家平均水平。現代職業教育體系進一步完善和發展。城鄉基本醫療服務體系進一步健全,基本公共衛生服務項目年人均財政補助達到45元,均等化水平明顯提高。“健康中國2030”規劃綱要發布實施,每千人口執業(助理)醫師數增長到2.31人,每萬人全科醫生數增長到1.53人。全年出生人口達到1786萬人,全面兩孩政策平穩落地,生育服務保障進一步加強。公共文化服務體系建設繼續加強,各省(區、市)均已出臺本地區的基本公共文化服務實施標準。實施中華優秀傳統文化傳承發展工程的意見等基礎性制度出臺。實施全民健身計劃,體育健兒在里約奧運會、殘奧會上再創佳績。冰雪、水上、航空、山地戶外等運動加快發展。

專欄13:公共服務供給 新華社發
四是保障性安居工程建設扎實推進。加大中央預算內投資和中央財政專項資金支持力度,繼續發揮企業債券直接融資作用,支持棚戶區住房改造等保障性安居工程。2016年,完成棚戶區住房改造600多萬套,農村危房改造380多萬戶。
從計劃指標運行情況看,經濟增長、就業、價格總水平、國際收支平衡等主要指標保持在合理區間,科技創新、生態環保、民生保障等反映發展質量和效益的指標進一步改善,總的完成情況是好的。
19個約束性指標全部完成。43個預期性指標中,38個指標運行情況符合或高于預期,第一產業、全社會固定資產投資、貨物進出口額、廣義貨幣供應量(M2)增長率、城鎮居民人均可支配收入5個指標運行值與預期值存在差距。需要說明的是,預期性指標的計劃目標不是指令性的,也不是預測值,而是國家期望的發展目標,體現預期和政策導向,實際運行情況可能高于預期目標,也可能低于預期目標。部分指標運行值與預期目標存在差距,主要有以下原因:一是針對農產品階段性供大于求、庫存高企、價格低迷的形勢,主動推進種養結構調整,部分主要農產品產量有所回落,因此第一產業增加值增幅略低于預期目標。二是受市場需求偏弱、投資回報下降、企業信心不強等因素綜合影響,投資特別是民間投資、制造業投資下行壓力較大,加上固定資產投資價格下跌持續時間和幅度超出預期,導致全社會固定資產投資增幅低于預期目標。三是受全球經濟復蘇乏力、國際貿易需求疲軟、針對我國的保護主義加劇等影響,貨物貿易進出口雖回穩向好,但仍難以實現預期目標。四是為供給側結構性改革營造適宜的貨幣金融環境,在對實體經濟提供足夠支持的同時,貨幣供應切實體現了不搞“大水漫灌”和去杠桿、防風險、抑制資產價格泡沫的要求,因此廣義貨幣供應量(M2)增速低于預期目標。五是從收入指標完成情況看,全國居民人均可支配收入增長與經濟增長基本同步,受經濟下行壓力影響,部分行業從業人員工資性收入增幅放緩,導致城鎮居民人均可支配收入增幅低于預期目標。
總之,在國內外形勢錯綜復雜的情況下,我國經濟增速繼續走在世界前列,發展質量和效益提高,經濟結構繼續優化,人民生活水平持續改善,生態環境有所好轉,成績來之不易。這是黨中央、國務院正確領導的結果,是各地區各部門共同努力的結果,是全國各族人民團結奮斗的結果。
同時,我們也清醒地認識到,世界經濟仍然在深度調整,復蘇動力不足,不穩定和不確定性將進一步凸顯,國際投資和貿易低迷,保護主義、內顧傾向抬頭。國內經濟穩定運行的基礎還不牢固,仍面臨不少突出矛盾和問題。一是實體經濟結構性供需失衡。供給體系產能大多數只能滿足中低端、低質量、低價格的需求,隨著消費結構加快升級,出口需求和投資需求相對下降,供給結構不適應需求新變化。二是有效需求增長乏力。有效投資特別是民間投資、制造業投資增速較低。經濟下行對就業、收入、消費的滯后影響開始顯現。國際需求持續低迷,國內綜合要素成本不斷上漲,產業和訂單向外轉移加快,我國外貿發展面臨的形勢更加復雜嚴峻。三是部分區域、行業、企業困難較大。一些資源型和傳統產業比重大的地區,下行壓力和發展困難較大。部分行業分化調整的影響,可能沿產業鏈傳導。受市場環境偏緊和經營成本較高雙重擠壓,企業盈利能力較弱、虧損面較大。四是部分領域風險仍在積累。一些地區財政收支矛盾突出,防控金融風險力度需進一步加大,房地產市場仍面臨結構性高房價、高庫存雙重挑戰。五是大氣霧霾等環境問題仍然突出。多頻次、廣區域、長時間、重濃度的霧霾天氣,給人民生產生活帶來較大影響。與此同時,安全生產、食品藥品質量和民生等領域也出現一些新問題。我們要高度重視,準確分析研判國內外形勢,增強憂患意識,強化底線思維,保持戰略定力,更加有效應對。


