
新華社北京10月12日電 題:邁出法治新步伐——黨的十八大以來歷史性變革系列述評之四
新華社記者楊維漢、羅沙、丁小溪
一民之軌,莫如法。唯有法令明具,才能天下大治,國泰民安。
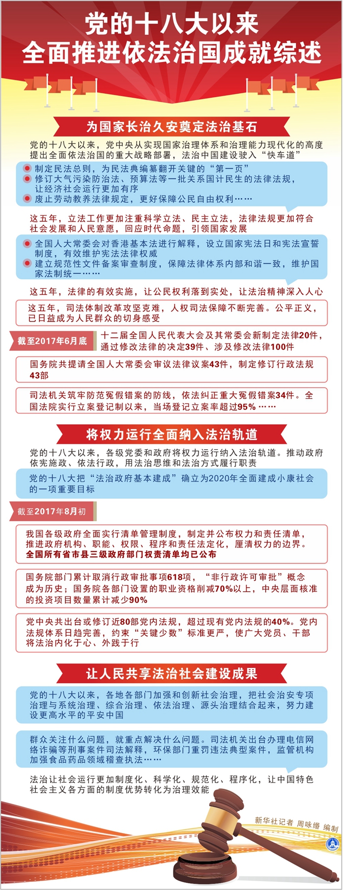
黨的十八大以來,以習近平同志為核心的黨中央堅持和拓展中國特色社會主義法治道路,把全面依法治國納入“四個全面”戰略布局,中國特色社會主義法治建設邁出新步伐。
這五年,是全面依法治國實現歷史性突破的五年,是法治領域改革集中發力、成效顯著的五年。一幅“科學立法、嚴格執法、公正司法、全民守法”的宏偉圖景,在神州大地壯闊展開。
歷史性提升:開辟中國特色社會主義法治新階段
“我宣誓,忠于中華人民共和國憲法,維護憲法權威,履行法定職責……”
雄壯的國歌、神圣的國徽、莊嚴的誓詞,2016年1月1日起,憲法宣誓制度正式實施。莊重的儀式,讓宣誓者終身難忘,激勵著他們忠于憲法、厲行法治。

2017年1月10日,內蒙古自治區首批156名入額法官在內蒙古高級人民法院宣誓。司法責任制改革全面推開,12萬多名法官、9萬多名檢察官遴選入額,優質司法資源充實辦案一線。新華社記者 鄧華 攝
執政興國,離不開法治支撐;社會發展,離不開法治護航;百姓福祉,離不開法治保障。2014年金秋十月,黨的十八屆四中全會召開,全會通過決定明確提出,堅持走中國特色社會主義法治道路,建設中國特色社會主義法治體系。
“中國特色社會主義法治道路,是社會主義法治建設成就和經驗的集中體現,是建設社會主義法治國家的唯一正確道路。”習近平總書記的話語,字字珠璣,指引方向。
五年來,法治成為治國理政的基本方式。
法律體系向法治體系提升——由靜態的制度體系向囊括立法、執法、司法、守法各環節的動態體系轉變,體現的是全面推進依法治國整體要求,意味著國家治理體系和治理能力的一次重大飛躍。
從修改立法法賦予所有設區的市地方立法權,到加強規范性文件違憲違法備案審查;從發布法治政府建設實施綱要,到司法體制改革“猛藥去疴”;從依法懲治腐敗推進全面從嚴治黨,到依法治軍、從嚴治軍……五年來,改革發展穩定、內政外交國防、治黨治國治軍,由法治作保障、靠法治來推進。
依法治國向全面依法治國推進——站在新的歷史起點,我們黨對法治建設規律認識不斷深化,對治國理政的駕馭更加成熟穩健。
“十八屆四中全會決定提出100多項涉及法治領域各個方面、各個環節的改革新舉措,鮮明展現出全面依法治國的新藍圖。”中國法學會副會長張文顯說。
截至今年6月,十二屆全國人大及其常委會共制定法律20件,通過修改法律的決定39件;全國法院去年采取信用懲戒措施834.6萬人次,70.7萬名“老賴”主動履行義務,執行到位金額超過1萬億元;我國去年每10萬人中命案發案數僅為0.62起,已成為世界上最安全的國家之一。
依法治國、依法執政、依法行政共同推進,法治國家、法治政府、法治社會一體建設,開創依法治國新局面。規則之治、程序之治、良法善治的有機統一,帶來法治軟硬實力不斷提升。
歷史性突破:破解頑瘴痼疾收獲公平正義
2017年春天,在北京一家建筑工地工作的張其明因被拖欠工資,來到通州區法院打官司。他只花了很短時間就成功立案。而在幾年前,來立案的人一般都要排隊等上好幾個小時。
這變化得益于全國法院已經全面實施的立案登記制改革,目前法院當場登記立案率超過95%。改“立案審查”為“立案登記”,增添了人民對公平正義的信心。這是法院立案制度有史以來力度最大的變革,更是新一輪司法體制改革破障前行的縮影。

資料漫畫:依法治國 新華社發 趙乃育 作
習近平總書記對司法體制改革作出的重要指示,鮮明勾勒出法治領域的歷史性突破和卓越成效——
“黨的十八大以來,政法戰線堅持正確改革方向,敢于啃硬骨頭、涉險灘、闖難關,做成了想了很多年、講了很多年但沒有做成的改革,司法公信力不斷提升,對維護社會公平正義發揮了重要作用。”
“想了很多年、講了很多年”都沒有做成,足見改革之難、沉疴之重。只有下最大的決心,牽住“牛鼻子”,敢于動真碰硬,才能用改革守護好公平正義。
司法責任制改革全面推開,12萬多名法官、9萬多名檢察官遴選入額,優質司法資源充實辦案一線。2016年,在立案數大幅增長的背景下,全國法院一審服判息訴率達89.2%,審判質量明顯提高。
“這是歷史性的成就和突破,改的是體制機制,破的是利益藩籬,觸動的是靈魂深處。”中國人民大學法學院教授陳衛東說,“司法體制改革刀刃向內,拆廟減官,打破了多年的司法行政化,實現了‘誰辦案誰負責’。”
“努力讓人民群眾在每一個司法案件中都能感受到公平正義。”人權司法保障的變化與進步,如一股股涓涓細流,匯聚成彰顯公平正義的大潮。
延續半個世紀的勞教制度被廢止,終于退出歷史舞臺;糾正聶樹斌案、呼格吉勒圖案、陳滿案等一批重大冤錯案,以審判為中心的刑事訴訟制度改革破冰前行;改革律師制度,規范公安機關執法,堅決守住防范冤錯案的底線……改革攻堅克難,奮力破除阻礙公平正義的藩籬。
改革直面人民群眾關注的“痛點”“難點”、經濟社會發展的“堵點”“盲點”,從人民最不滿意的地方改起,讓公平正義之光普照。

2017年8月24日,在成都雙流國際機場,122名跨國電信詐騙案件犯罪嫌疑人從柬埔寨被統一押解回國。新華社記者 吳光于 攝
互聯網不是“法外之地”,通過立法、執法、司法多種手段,重拳打擊電信網絡詐騙,營造清朗網絡空間;檢察機關公益訴訟,維護環境等公共利益有了“國家隊”;居住證暫行條例施行,讓兩億非戶籍人口在居住地“扎根”,告別“暫住證”;全面推進居民身份證異地辦理,群眾免受奔波之苦……“法治獲得感”滴灌到百姓心頭。
“這些前所未有的改革突破與現實變化,源自我們黨以人民為中心的執政理念,傾聽人民的呼聲,從基礎和根本上改起,讓人民群眾切實感受到公平正義。”中南財經政法大學教授徐漢明說。
歷史性拓展:國家社會運行邁向法治新境界
2014年初春,國務院各部門官網上悄然出現了一張張部門行政審批事項清單。這是中央政府首次曬出權力清單、亮出權力家底。目前全國所有省市縣三級政府部門權責清單均已公布,明確政府機構、職能、權限、程序,厘清權力邊界。
當依法行政成為政府的鮮明印記,依法執政成為領導干部的基本遵循,尊法守法成為全社會的共同追求,奮進中的法治中國正不斷匯聚起磅礴的力量。
應法之義,法治政府依法用權——
“法定職責必須為,法無授權不可為。”無論是大刀闊斧進行“放管服”改革,還是行政審批結束“長途旅行”;無論是推動政務公開“數據多跑腿、群眾少跑路”,還是嚴格規范執法讓權力不再“任性”,政府權力運行逐漸步入法治化軌道。國務院部門五年間累計取消行政審批事項600多項,設置的職業資格削減70%以上,法治政府使經濟社會活力進一步迸發。

2017年8月17日,在浙江省寧波市奉化區行政服務中心,奉化一家公司在商事登記窗口辦理公司注冊手續。目前全國所有省市縣三級政府部門權責清單均已公布,明確政府機構、職能、權限、程序,厘清權力邊界。新華社記者 翁忻旸 攝
循法而行,抓住“關鍵少數”——
2016年底,一份由中辦、國辦印發的《黨政主要負責人履行推進法治建設第一責任人職責規定》,給領導干部壓實了沉甸甸的責任。
完善國家工作人員學法用法制度,拉起領導干部干預司法“高壓線”,修改行政訴訟法改變“告官不見官”的尷尬局面……全面依法治國使各級執政者自覺運用法治思維和法治方式來深化改革、推動發展、維護穩定。
法之必行,在于人心所向——
民法總則將社會主義核心價值觀寫入開篇;辦理侵犯“狼牙山五壯士”名譽權案等,維護英雄人物權益;慈善法、反家庭暴力法讓社會更和諧,社會主義核心價值觀進一步融入法治建設,傳導正確價值取向,凝聚起法治中國“精氣神”。
全社會大普法格局正在形成:從學齡兒童,到耄耋老人;從普法進單位學校、進鄉村社區,到微博、微信新渠道普法,人人參與法治建設。
春風化雨,潤物無聲。辦事依法、遇事找法、解決問題用法、化解矛盾靠法,尊法、信法、守法、用法、護法的良好社會風尚正在形成。
長風萬里,劈波斬浪。全面推進依法治國是一項長期艱巨的歷史任務,堅定不移厲行法治為子孫萬代計、為長遠發展謀。
唯奉法者強,唯明法者進。我們堅信,以習近平同志為核心的黨中央帶領全國人民,沿著中國特色社會主義法治道路砥礪奮進,中國必將開辟一條人類歷史上前所未有的法治文明之路。


新理念引領發展新方向——黨的十八大以來歷史性變革系列述評之二
